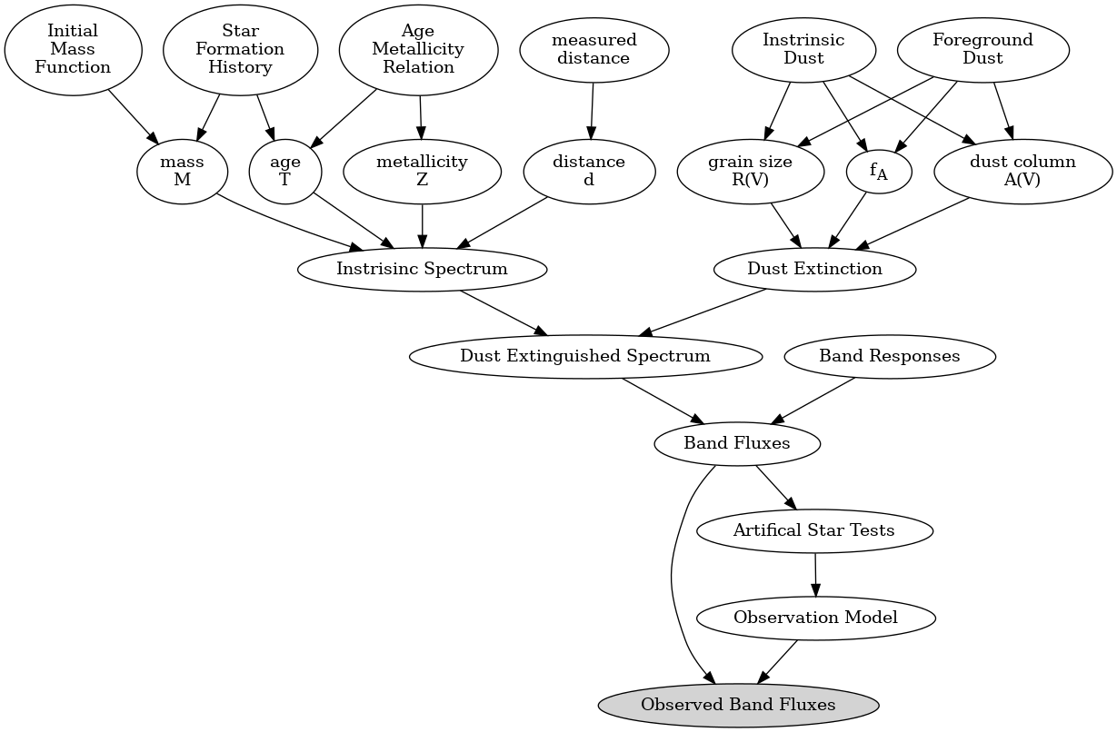
Graphical Models

A graphical model is useful to visualize how the BEAST is structured and works. See Gordon et al. (2016, ApJ, 826, 104, <http://adsabs.harvard.edu/abs/2016ApJ…826..104G>) for more details on the BEAST.

Text version

_images/beast-graphic-text.png

Generated with the beast plot_graphic_model --type=text --savefig=png.

Math version

Based on equations in Gordon et al. (2016).

_images/beast-graphic-math.png

Generated with the beast plot_graphic_model --type=math --savefig=png.

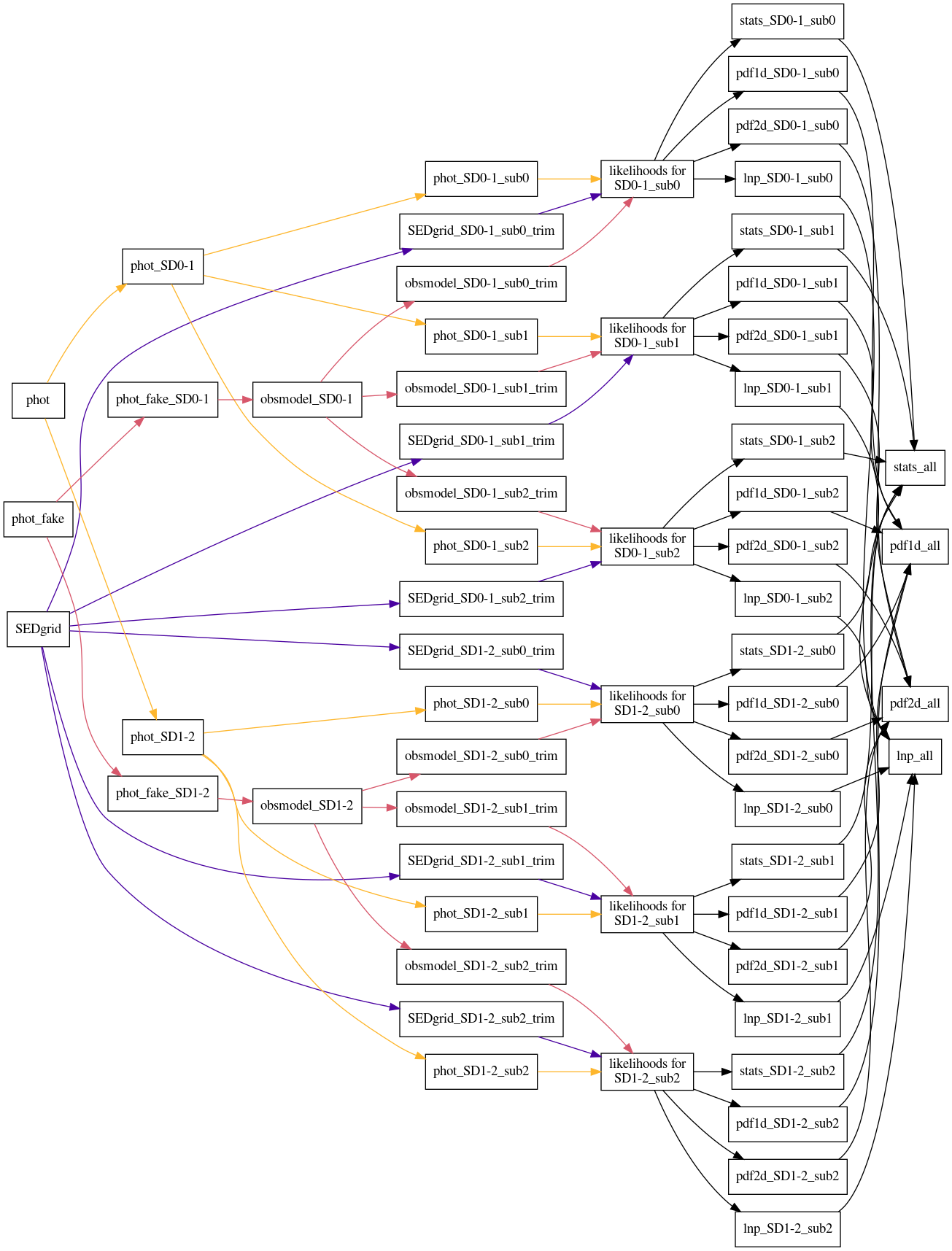
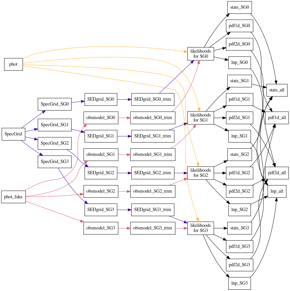
Graphical Model of Output Files

This visualizes how BEAST runs create files when using either (a) subgrids or (b) source density (SD) splitting. To visualize the use of both, replace each SED subgrid branch with an instance of the SD file tree.

Subgrids

_images/beast-graphic-file-flow-subgrid.png

Generated with beast plot_graphic_file_flow --plot_type=subgrid --savefig=png.

Source Density

_images/beast-graphic-file-flow-sourceden.png

Generated with beast plot_graphic_file_flow --plot_type=sd --savefig=png.